VIANA: Semantic Transitions to connect task-specific interface layers

VIANA: Visual Interactive Annotation of Argumentation

VIANA is an interactive system for the annotation of argumentation according to the Inference Anchoring Theory (IAT). To support users in an efficient annotation, VIANA offers several task-specific interface layers that are connected with semantic transitions. For faster annotation, VIANA analyses user interaction and suggests text fragments for annotation based on linguistic NLP pipelines and previous user interaction.

Check out the Demo

VIANA Core Features

Task-Specific Interface Layers

To avoid information overload in large argument graphs, VIANA offers specialized views for different tasks.

Smooth Semantic Transitions

To facilitate switching between layers VIANA employs smooth transitions and object morphing.

IAT Compatible

VIANA intends to be fully IAT compatible. We are working on making all IAT features available.

Mixed-Initiate Annotation

VIANA recommends fragments for annotation based on linguistic knowledge and previous user interaction.

Automatic Suggestion Decay

Ignored suggestions are automatically turned into (negative) training samples for future suggestions.

Watch

Automatic Interactive Suggestions

For an efficient mixed-initiative workflow, VIANA automatically suggests text fragments. Suggestions are informed by linguistic knowledge and refined over time through user interaction. Based on semantic deep neural BERT word- and sentence embeddings VIANA learns a measure of argument similarity over time and uses it to propose suitable text fragments for annotation. Suggestions can easily be accepted or rejected, automatically informing future suggestions.

VIANA Interface Layers

Close-Reading

A text-only view enables close-reading and provides note-taking functionality. It can be used to become familiar with the text at hand and highlight areas of particular interst to the annotation.

Locution Identification

A similar text view enables annotation of locutions, as well as the introduction of relations between those argumentative fragments of the text. Automatic, adaptive suggestions support users for an efficient annotation.

Relationship Extraction

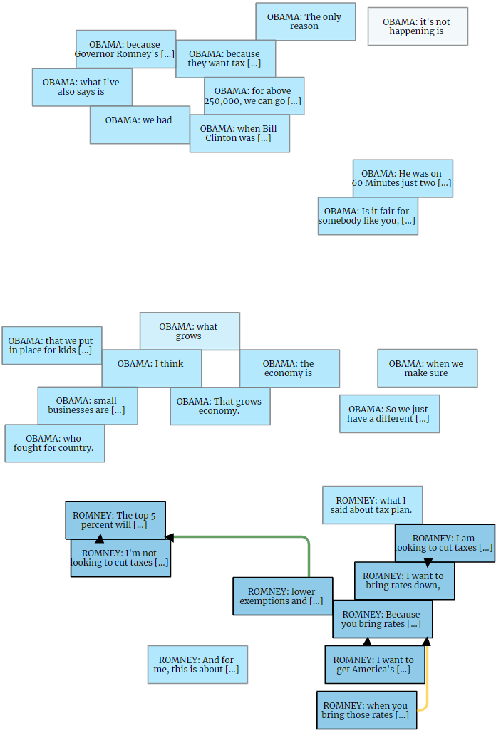
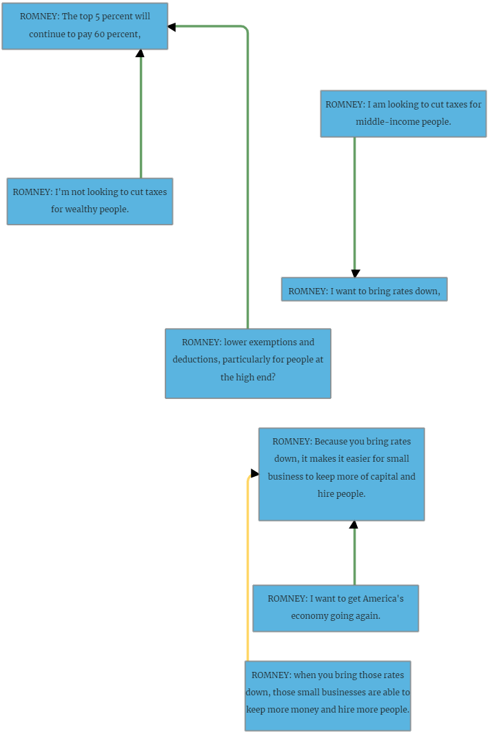
A specific view tailored to relationship extraction hides the original text and shows a locution-graph instead. New relations can easily be added by drawing lines between graph nodes.

Argument Reconstruction

For argument reconstrcution the nodes of the graph are replaced with ones containing propositions reconstructed from the locutions. Double-clicking any node enables in-place reconstruction, and new relations can still be added by drawing the connections.

Argument Map Exploration

To get an overview of both the text and the annotation, we extract important keywords, project them into a topic landscape, and place related graph nodes at the respective positions on the map.

Read the Paper

VIANA has been accepted for presentation at the IEEE VIS Conference 2019 and was presented in Vancouver in October 2019.

Authors: Fabian Sperrle, Rita Sevastjanova, Rebecca Kehlbeck, Mennatallah El-Assady

Abstract

Argumentation Mining addresses the challenging tasks of identifying boundaries of argumentative text fragments and extracting their relationships. Fully automated solutions do not reach satisfactory accuracy due to their insufficient incorporation of semantics and domain knowledge. Therefore, experts currently rely on time-consuming manual annotations. In this paper, we present a visual analytics system that augments the manual annotation process by automatically suggesting which text fragments to annotate next. The accuracy of those suggestions is improved over time by incorporating linguistic knowledge and language modeling to learn a measure of argument similarity from user interactions. Based on a long-term collaboration with domain experts, we identify and model five high-level analysis tasks. We enable close reading and note-taking, annotation of arguments, argument reconstruction, extraction of argument relations, and exploration of argument graphs. To avoid context switches, we transition between all views through seamless morphing, visually anchoring all text- and graph-based layers. We evaluate our system with a two-stage expert user study based on a corpus of presidential debates. The results show that experts prefer our system over existing solutions due to the speedup provided by the automatic suggestions and the tight integration between text and graph views.

Read the full paper on arXiv.org

First page of the paper